Depuis quelques jours j'ai le message "pression des pneumatiques non surveillée". En cherchant un peu, j'ai trouvé un fil coupé sur la prise du boitier récepteur situé sous le véhicule, sous le siège conducteur. J'ai réussi à débrocher le connecteur et rallonger le fil coupé au raz du connecteur.
Il y a 3 fils, rouge, noir et blanc. Pour rallonger le fil coupé, je n'ai pas eu d'autre solution que de couper les 2 autres fils l'un après l'autre. Au remontage, au moment de souder, le rouge (+) et le noir (-) se sont touchés, résultat, fusible F50 (20A)hs, normal il est là pour cela
Fusible remplacé, boitier remis en place avec son connecteur, je démarre et là toujours le même message, "Pression......non surveillée"
Question: Le fait d'avoir crée un court-circuit entre le rouge et le noir, cela aurait il pu créer un autre problème ailleurs ?
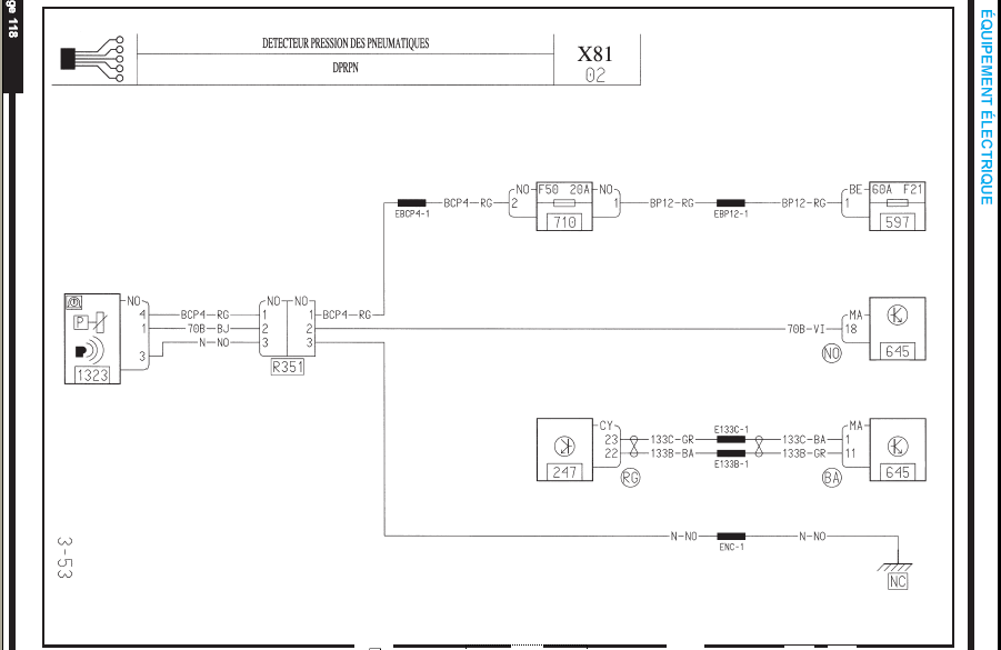
Une âme charitable pourrait elle me faire parvenir la partie du schéma électrique faisant apparaître le récepteur de pression des pneumatiques svp ?
Par avance un grand merci
J-M



